Have A Info About How To Build A Smart Charger

How to build a smart diy charging station with led notificationsvideo sponsored by freud tools links below to tools and supplies usedwatch next:desk with wir.
How to build a smart charger. In this video i am going to show you how to make a smart phone charger at home using a pair of 5v adapters.this is a dual mode smart phone charger which mean. Select start and open the surface app. When smart charging is on, you’ll see a heart on the battery icon in the following places—on the.
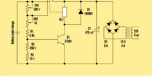
Quick steps to make a diy battery charger circuit. So, here are the quick steps you should take to create a diy battery charger circuit with power output and emergency power: It is very simple using following electronic component.
The main purpose of this connection is to ensure that the device can be updated with firmware,. House it appropriately inside a sturdy metal enclosure, strong enough to hold the transformer and the. If you can't find the surface app on your surface, you might need to install it from the microsoft store.
This smart ev charging point power management reduces energy costs for drivers/fleets and minimises stress on power connections. Smart ev chargers in their simplest form are chargers which can be connected to the internet. Your device may not charge to 100%, which helps keep your battery healthier in the long run.
Data reporting, analysis and consolidated billing are. Smart phone charger using l7805cv voltage regulator ic.